Controlling USB Bus Voltage with the FT230X

Controlling USB Bus Voltage with the FT230X

Learning about USB Power Management

For USB powered devices, controlling the power consumption is important. This involves adhering to USB specifications and carefully controlling power consumption, especially during the initial enumeration phase.

Understanding USB Power Limits

According to the USB 2.0 specification, USB devices are categorized into two types based on their power requirements:

Low-Power Devices: These devices can draw a maximum of 100mA at 5V before enumeration. This is the default power limit for all devices until they are recognized by the host. Full-Power Devices: Once enumerated, devices can draw up to 500mA at 5V. However, it’s important to note that this higher power limit is subject to host and bus limitations.

image

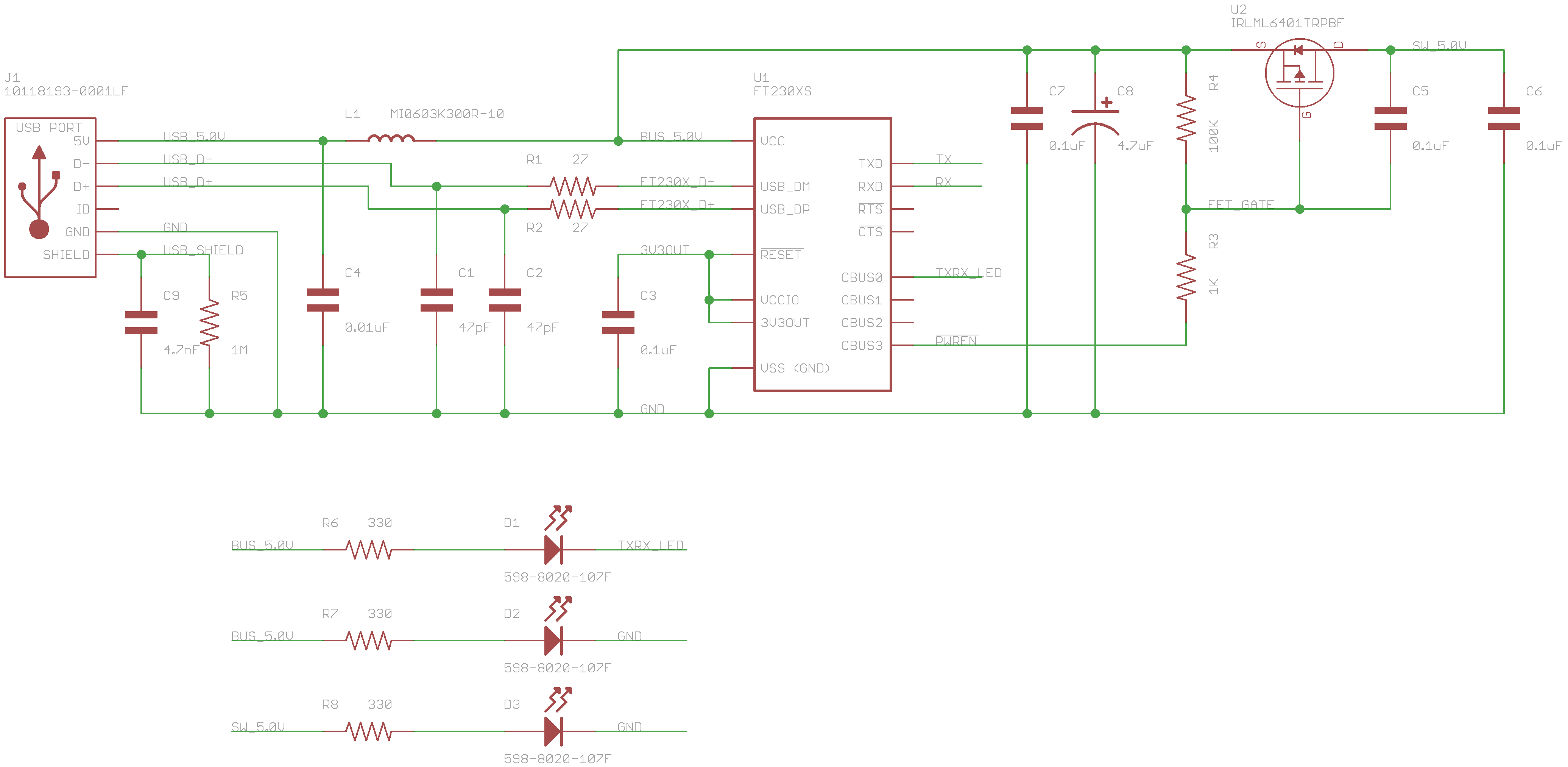
Leveraging the FT230X for Power Control

The FT230X, a versatile USB-to-serial UART IC, provides a convenient solution for controlling power consumption in USB-powered devices. By utilizing its GPIO pins and configuration options, you can effectively manage power delivery to external components.

Key Considerations for Power Control:

**P-Channel MOSFET Selection:** A well-suited P-channel MOSFET is essential for high-side power switching. Consider factors like voltage rating, current handling capacity, and gate threshold voltage. **Power-On Reset (POR): **Implementing a POR circuit ensures that the device starts in a known state after power is applied. This can be achieved using a dedicated POR IC or by leveraging the FT230X's internal resources. **Current Limiting: **To protect the device and the USB host, it's advisable to incorporate a current-limiting mechanism. This can be done using a resettable PTC fuse placed in series with the L1 inductor, a polyfuse, or active current sensing and control.

During the initial enumeration phase, when the device is limited to 100mA, the current-limiting mechanism should allow for this lower current draw without triggering. Once the device is fully enumerated and can draw up to 500mA, the current-limiting mechanism should be configured to accommodate this higher power level.

Before enumeration, the FT230X and the 2 powered LEDs will be pulling 26mA which is well under the limit of 100mA. After enumeration the PWREN signal gets pulled low opening up the P-Channel mosfet allowing power to flow to the rest of the system.

Read about programming the ft230x and other FTDI devices now.

The FT230X will require flashing via FT_Prog which I covered in a previous post. CBUS1 set to TX&RXLED#, CBUS3 set to PWREN#, and “Force Power Enable” setting needs to be enabled.

image

← Back to Blog