The constant and rapid pace of miniaturization and innovation defines the electronics industry. Intricate manufacturing processes often go unnoticed behind everyday electronics’ sleek designs and powerful features.
EMS companies transform electronics ideas into tangible products ready for sale in a cost-effective way.
For companies bringing new devices to market, the complexity of designing and manufacturing advanced electronic devices can be daunting, especially for startups or young companies brimming with ideas but lacking experience in transforming designs into finished products.
This is where electronics manufacturing service (EMS) companies come in. Also known as contract manufacturers, EMS electronic manufacturing service providers act as a bridge between design and sellable products. They provide all the tools needed to simplify the process of turning ideas into reality, and their manufacturing and design expertise ensures everything gets built smoothly.
What is an Electronics Manufacturing Service?
Turning a great idea for an electronic device into a real product can be complicated. This is especially tough for startups and young companies with limited manufacturing experience. This is where Electronics Manufacturing Services (EMS) come in.
EMS companies function as an extended arm of a company’s development team. They manage the entire electronics production process, from helping validate designs to assembling circuit boards to rigorous testing, shipping, and even after-sales support. In essence, EMS companies transform electronic ideas into tangible products ready for sale in a cost-effective way. They streamline the journey from the initial concept to the end-user.
What Services Do EMS Companies Offer?
Electronics Manufacturing Service companies offer a broad range of solutions to streamline your electronics manufacturing process. Here’s a breakdown of their core capabilities:
-
PCB Fabrication: The foundation of most electronic devices, PCB fabrication creates the base printed circuit boards (PCBs), including traces, pads, and vias before electronic components get mounted to the board. Custom PCBs may be used for in-house design iteration before formal prototyping begins.
-
PCB Assembly: Printed circuit boards are populated with components using high-precision pick-and-place machines and advanced soldering techniques. Manufacturers ensure flawless PCB assembly through rigorous quality control measures.
-
Box Build & Assembly: Beyond PCBs, EMS providers handle complete device assembly. This includes integrating various components, enclosures, and functionalities to create the final product.
-
Testing & Quality Control: Functionality and reliability are crucial for your electronics. Manufacturing partners use a range of testing procedures, from in-circuit to environmental testing, to guarantee your product meets the required standards.
-
Procurement & Supply Chain Management: Sourcing components at competitive prices can be complex. EMS providers leverage established relationships with a vast supplier network to streamline procurementand ensure a steady flow of materials.
-
Inventory Management: Maintaining optimal inventory levels is critical for efficient production. EMS providers manage your inventory, reducing storage costs and ensuring timely production.
-
New Product Introduction (NPI) Support: Launching a new electronic product requires meticulous planning. EMS providers offer NPI support to help you seamlessly migrate from design to mass production.
-
Aftermarket Services: Product support extends beyond market launch. Some EMS providers offer aftermarket services like repairs, warranty support, and end-of-life management.

What Does the Electronics Manufacturing Process Look Like?
The electronics manufacturing process encompasses the entire product lifecycle, from the initial concept to the final product your customers utilize.
Here’s a breakdown of the key stages involved in the electronics manufacturing process:
-
Design: Engineers kick off the process by meticulously designing the electronic product, and defining its functionality, components, and layout.
-
Bill of Materials (BoM): A comprehensive Bill of Materials details every single component needed to build a single unit, ensuring all necessary parts are acquired for production.
-
Component Sourcing: Manufacturers go global, procuring electronic components listed in the BoM from specialized suppliers around the world.
-
Assembly: Design becomes reality. Various components are precisely placed and secured onto PCBs using automated pick-and-place machines and soldering techniques.
-
Testing: Products undergo rigorous electrical and functional tests to ensure quality by identifying and eliminating any potential issues.
-
Enclosure Manufacturing: The device’s casing takes shape. Depending on the design, processes like injection molding, 3D printing, or sheet metal fabrication create the enclosure.
-
Quality Control: Inspectors meticulously examine each device to guarantee it meets the highest standards, ensuring quality.
-
Packaging: The finished product is carefully packaged for protection during shipping, arriving in pristine condition.
-
Distribution: Electronics embark on the final leg of their journey, shipped to retailers, distributors, or directly to customers. Often, additional checks are performed before shipment for final confirmation of functionality.
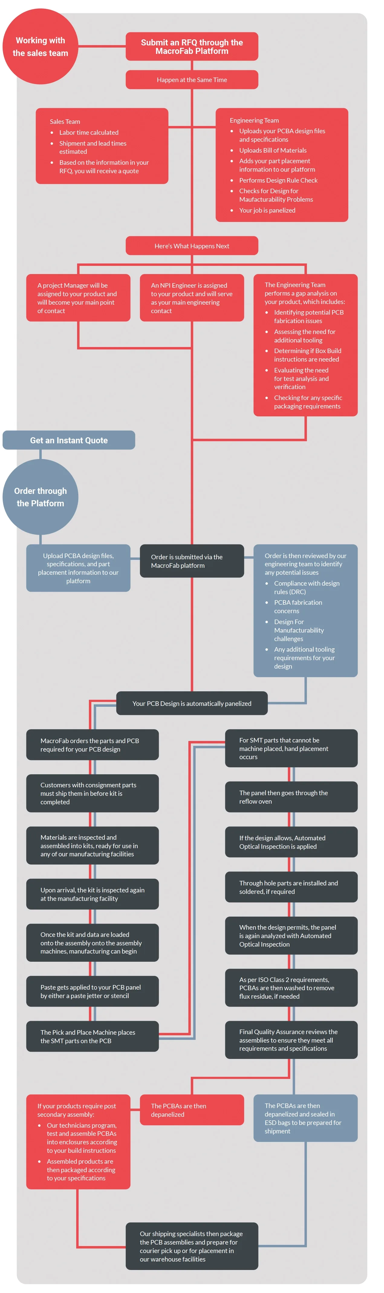
Navigating Your MacroFab Order: Instant Quote vs. RFQ
MacroFab empowers engineers with a self-service platform for most orders. However, our sales team is always available for complex projects. This chart details both options.

Benefits of Utilizing an EMS Provider
Utilizing an EMS provider delivers numerous advantages for companies developing electronic products:
-
Cost Reduction: Manufacturers benefit from economies of scale, negotiating better component prices. These savings are then passed on to you.
-
Efficiency Boost: Leveraging a manufacturing partner’s expertise and infrastructure streamlines the manufacturing process. This frees up your internal resources to focus on core strengths like design and marketing. In a time when many companies have small design teams with limited time, this can be especially helpful.
-
Enhanced Quality Control: EMS providers have robust quality control measures in place, guaranteeing your products meet the highest standards and industry regulations.
-
Faster Time to Market: EMS providers accelerate your time to market by handling production efficiently and helping navigate potential bottlenecks.
-
Scalability: Providers readily scale their production processes to meet your fluctuating demands. This allows you to ramp up for product launches or adjust to seasonal variations.
-
Reduced Risk: Outsourcing manufacturing to a reliable EMS provider mitigates risks associated with managing your own production line, such as equipment breakdowns or fluctuating labor costs.
MacroFab offers all of this and more. With our connected technology platform, expert team, and North American factory network, MacroFab offers all the benefits of a Tier 1 supplier without the drawbacks. We prioritize responsiveness with direct access to our engineering experts, clear communication through our online platform, and agile North American manufacturing with open capacity allowing for multiple tiers of reliability.
Choosing the Right Electronics Manufacturing Services Partner
Selecting the ideal EMS partner is crucial for the smooth operation of your electronics project. Here are key factors and steps to consider to find the right fit:
-
Match Your Needs: Make sure the EMS provider’s services and technologies align with your specific project requirements. Do they have experience with similar products or technologies?
-
Quality Assurance: Verify that the EMS provider adheres to established industry quality standards. This ensures your product meets high production quality. Look for companies that are ISO 9001 certified and ITAR registered (which indicates good intellectual property protection).
-
Open Communication: Choose a partner that prioritizes clear and frequent communication, preferably one that has technology to facilitate it. This fosters a collaborative working relationship.
-
Transparent Pricing: Understand the EMS provider’s cost structure and pricing models before committing. Is there an online tool for instant price quotes? This allows for informed decision-making based on overall project cost.
-
Research their track record: Look for documented examples of successful projects similar to yours. Industry awards or recognitions can also be a good sign.
-
Gather client feedback: Read online reviews and ask the manufacturer for references. Focus on clients who faced challenges during production – how did the manufacturer handle them? This reveals their problem-solving skills and commitment to customer satisfaction.
Partnering with a qualified EMS provider like MacroFab equips you to navigate the complexities of electronics manufacturing. This translates to greater efficiency, tighter cost control, and faster time-to-market, and frees you to focus on innovation and product development. In this way, your ideas will come to life faster so you can stay on top of the ever-changing electronics industry.

Ready to Start Your Next Project?