Circuit Break Podcast by MacroFab Will No Longer Continue We've truly enjoyed every moment of bringing this content to you, and we're incredibly grateful for your support and engagement. While we won't be producing new episodes, all of our previous episodes will remain available on your favorite platforms for you to revisit anytime. Thank you once again for being a part of our journey.
Podcast

MacroFab Engineering Podcast

Conversations about electronics, hardware, and the engineering life. Hosted by Parker Dillmann and Stephen Kraig.

Hyperspace Part Packages
EP 323 April 8, 2022

Hyperspace Part Packages

Should we change the naming convention of component 'pin one' markings to component 'indicator marks'? Parker and Stephen discuss this week.

Measuring up Your Interview Questions
EP 322 April 1, 2022

Measuring up Your Interview Questions

Interview questions, love em or hate em it is all something we have to go through. How does your technique measure up to Stephen's and Parker's?

What Engineer’s Seek
EP 321 March 25, 2022

What Engineer’s Seek

What is the comet grounding technique? Is it actually made up by someone on twitter? Maybe? Find out on this episode of the MacroFab Podcast.

The Drop Ship Shuffle
EP 320 March 18, 2022

The Drop Ship Shuffle

The supply chain crunch is effecting more industries then the electronic industry and is exposing the drop ship shuffle of retailers and inventory.

Work to Automate the Work
EP 319 March 9, 2022

Work to Automate the Work

On this episode, Parker discusses his current adventure in testing and qualifying ratcheting wrenches and Stephen finally learns the magic of python!

Strategic Component Sourcing with Cody Endlich
EP 318 March 4, 2022

Strategic Component Sourcing with Cody Endlich

Cody Endlich joins Stephen and Parker to discuss electrical component distribution, counterfeit parts, risk mitigation, and MacroFab joining the ERAI.

When an Alien Craps
EP 317 February 25, 2022

When an Alien Craps

The things that change the world, according to Chaos theory, are the tiny things. An Alien craps in Space and subsequently this podcast gets made.

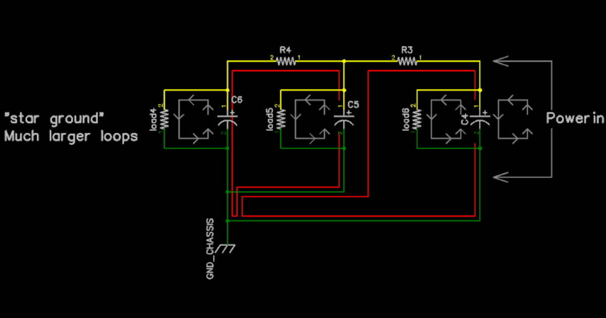
Chunk 2 Chunk Current Returns
EP 316 February 18, 2022

Chunk 2 Chunk Current Returns

This week we have PCB ground layouts and what to thing about in regards to current returns, elevated inductors, and should XYRS have a Z component?

A Rant About How Magnets Work
EP 315 February 12, 2022

A Rant About How Magnets Work

Topics include StarWars, NASA, Magnets, Perpetual Energy, and Virtual Grounding.

Plastic Deg-Ra-Dation with Scott Hansen of Retro-Brite
EP 314 February 4, 2022

Plastic Deg-Ra-Dation with Scott Hansen of Retro-Brite

Our guest this week is Scott Hansen, Founder of Retro-Brite which restores yellowed plastics by reversing the chromophores degradation.

Another Tool for Your Toolbox
EP 313 January 28, 2022

Another Tool for Your Toolbox

Is it time for Stephen to finally get a 3D printer and join the maker revolution? Parker and Stephen discuss how engineers use 3D printers this week.

Armchair Military Strategists
EP 312 January 22, 2022

Armchair Military Strategists

How do we secure the global electronics supply chain while also preventing World War III? Stephen and Parker discuss TSMC and Taiwan this week.