Conversations about electronics, hardware, and the engineering life. Hosted by Parker Dillmann and Stephen Kraig.
Al Williams joins Parker and Stephen to discuss writing for Hackaday, Ham Radio, and obscure CPUs.
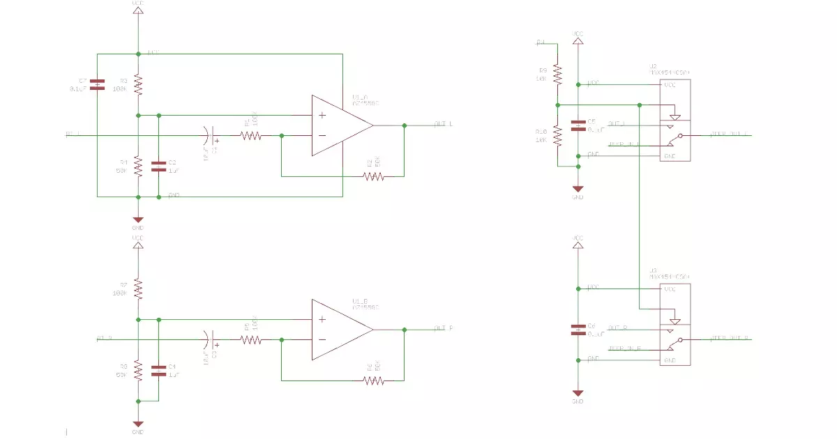
It is National Engineers Week and Stephen spills the beans on his Audio Amplifier Past.
Stephen and Parker talk about thyristors, fancy pwm filters, and milkshakes.
On this Episode, Stephen and Parker talk about Capacitor Part Markings and some tough semiconductors.
On this Episode, Parker and Stephen have guests Aditya Bansal and Mijael Damian of Kinetic.
On this Episode, Parker and Stephen talk about silkscreen markings on diodes and tracking beer drinking.
On this Episode, Stephen and Parker talk about binned LEDs and what to look out for with mounting holes on PCBs.
On this Episode, Stephen launches the FX Development Board and Parker finally settles on conference room names!
On this Episode, Parker gets blinded by LEDs and Stephen learns Eagle! Also bypass caps free of charge.
On this Episode, Parker and Stephen discuss android powered artillery, flip-pins, and Amazon Alexa always listening...
This episode suffered from a recording glitch so only half the audio exists. Sorry :(
On this episode, Josh joins Parker and Stephen as they dissect the technology behind the Star Wars Universe.